搜索位置排序
字号:
分享:
打印

索 引 号 :015000185/2022-00142发文字号 :青政办〔2022〕47号

发布机构 :青海省人民政府办公厅公文时效 :有效

主题分类 :综合政务;其他成文日期 :2022-07-11

青海省人民政府办公厅
关于全面实行行政许可事项清单
管理的通知

青政办〔2022〕47号

各市、自治州人民政府,省政府各委、办、厅、局:

为贯彻落实《国务院办公厅关于全面实行行政许可事项清单管理的通知》(国办发〔2022〕2号)精神,持续深化“放管服”改革,进一步明晰行政许可权力边界、规范行政许可运行,加强事前事中事后全链条全领域监管,不断提高审批效率和监管效能,更大激发市场活力和社会创造力,经省政府同意,在全省范围内全面实行行政许可事项清单管理,现将有关事项通知如下:

一、工作目标

2022年底前,构建形成衔接国家、省级统筹、分级负责、事项统一、权责清晰的行政许可事项清单体系。于今年7月、8月、10月底前分别编制公布省、市州、县三级行政许可事项清单,将中央层面依法设定在我省实施和地方性法规、省级政府规章设定的行政许可事项,全部纳入清单管理,清单之外一律不得违法实施行政许可。全面对接落实中央主管部门统一制定的行政许可实施规范,大幅提升行政许可标准化水平,“十四五”时期基本实现同一行政许可事项在全省不同地区和层级同要素管理、同标准办理。

二、做好行政许可事项清单管理工作

(一)分级编制公布行政许可事项清单。省政府审改办牵头编制《青海省行政许可事项通用清单(2022年版)》和《青海省省级各部门(单位)行政许可事项清单(2022年版)》,经省政府常务会议审议通过后公布实施,并抄送国务院办公厅政府职能转变办公室。市州级审改牵头机构负责组织市州级各部门(单位)对照《青海省行政许可事项通用清单(2022年版)》,梳理编制包含市州、县两级的行政许可事项清单,报同级人民政府审定后向社会公布,并抄送省政府审改办。县级审改牵头机构要按照各市州政府工作安排,负责组织县级各部门(单位)梳理编制县级行政许可事项清单,报同级人民政府审定后向社会公布,并抄送市州级审改牵头机构。市州、县级行政许可事项清单中上级设定、本地区实施的事项及其基本要素,不得超出上级清单的范围,确保事项同源、统一规范。依托全省标准化政务服务事项管理系统,将省、市州、县级行政许可事项清单全部纳入全国行政许可管理系统。对全省行政许可事项清单实行动态管理,上级清单作出动态调整的,下级清单要及时相应调整。权责清单、市场准入负面清单、政务服务事项基本目录、“互联网+监管”事项清单、投资项目审批事项清单、工程建设项目审批事项清单等中涉及的行政许可事项,要严格与行政许可事项清单保持一致,确保同步更新、同频共振。

(二)依法依规遵照清单实施行政许可。省级行业主管部门要加强与中央相关主管部门的沟通对接,依照中央主管部门制定下发的行政许可事项实施规范,对我省清单内的行政许可事项逐项制定实施规范,明确子项、办理项、许可条件、申请材料、中介服务、审批程序、审批时限、收费、许可证件、数量限制、年检年报等内容,并向社会公布。地方性法规、省级政府规章设定的行政许可事项,由各级政府有关部门制定实施规范,并向社会公布。行政许可实施机关依照行政许可实施规范制定办事指南,并向社会公布。办事指南一经公布,必须严格遵照执行,不得随意增加许可条件、申请材料、中介服务、审批环节、收费、数量限制等,不得超时限办理行政许可,但可以作出有利于行政相对人的合理优化调整。各地区、各部门要大力清理整治变相许可,在行政许可事项清单之外,有关行政机关和其他具有管理公共事务职能的组织以备案、证明、目录、计划、规划、指定、认证、年检等名义,要求行政相对人经申请获批后方可从事特定活动的,应当认定为变相许可,要通过停止实施、调整实施方式、完善设定依据等予以纠正。

(三)加强事前事中事后全链条全领域监管。省级行业主管部门要加强与中央相关主管部门的沟通对接,依照中央主管部门公布的监管规则和标准,制定公布行政许可事项监管规则和标准,对列入清单的事项,充分评估实际情况和风险隐患,科学划分风险等级,明确监管重点环节,实施有针对性、差异化的监管政策,并将对应的监管事项,纳入“互联网+监管”平台管理,提升监管的精准性和有效性。地方性法规、省级政府规章设定的行政许可事项,由各级政府有关部门制定公布监管规则和标准。西宁市和格尔木市实行相对集中行政许可权改革的地区,要明晰审管边界,强化审管互动,确保无缝衔接。对取消和下放的行政许可事项,要明确监管层级、监管部门、监管规则和标准,对用不好授权、履职不到位的要问责,坚决杜绝一放了之、只批不管等问题。严格依照法律法规和“三定”规定,确定监管主体;法律法规和“三定”规定未明确监管职责的,按照“谁审批、谁监管,谁主管、谁监管”的原则,确定监管主体。西宁市和格尔木市实行相对集中行政许可权改革的地区,按照改革方案确定监管职责。对多部门共同承担监管职责的事项,行业主管部门会同相关部门实施综合监管。有关部门之间就监管主体存在争议的,报同级人民政府决定。

三、强化行政许可事项清单实施保障

(一)加强组织领导。各地区、各部门要高度重视、精心组织,加强统筹协调,明确审改牵头机构,配齐配强工作力量,及时研究解决清单管理和行政许可实施中的重大问题,按时高质量完成各项工作任务。省级行业主管部门要切实履行责任,确保行政许可实施规范完整准确、上下衔接。省政府审改办要加强对各地区、各部门行政许可事项清单管理工作的指导、协调和督促,及时总结推广典型经验和做法。

(二)强化监督问责。各级审改牵头机构要加强对行政许可事项清单编制和实施情况的监督。要做好行政许可事项清单公布和清单管理的政策解读工作,畅通投诉举报渠道,依托“12345政务服务便民热线”、政务服务“好差评”系统、政府门户网站等接受社会监督。对违法违规编制清单、实施行政许可或者实施变相许可等问题,要及时督办整改,情节严重的,要依法依规严肃问责。

(三)保持上下联动。全面实行行政许可事项清单管理,要加强上下层级间的沟通协同。省级行业主管部门要积极主动与中央主管部门沟通衔接,并加强对本系统清单编制和管理工作的指导。各级行业主管部门在编制行政许可事项清单和实施规范时,遇有不明确的事项,要及时请示上级部门,对上级部门已经明确的实施要素,下级部门要做到严格保持一致。各地区、各有关部门审改牵头机构要及时将工作情况反馈省政府审改办,对各方面遇到的问题,省政府审改办及时研究解决。

本通知自印发之日起施行。

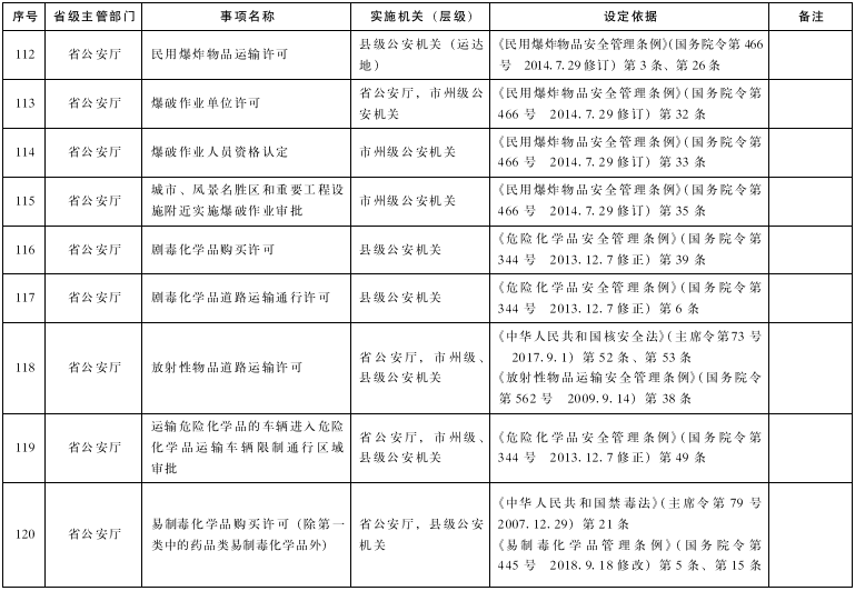
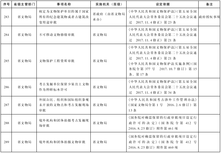
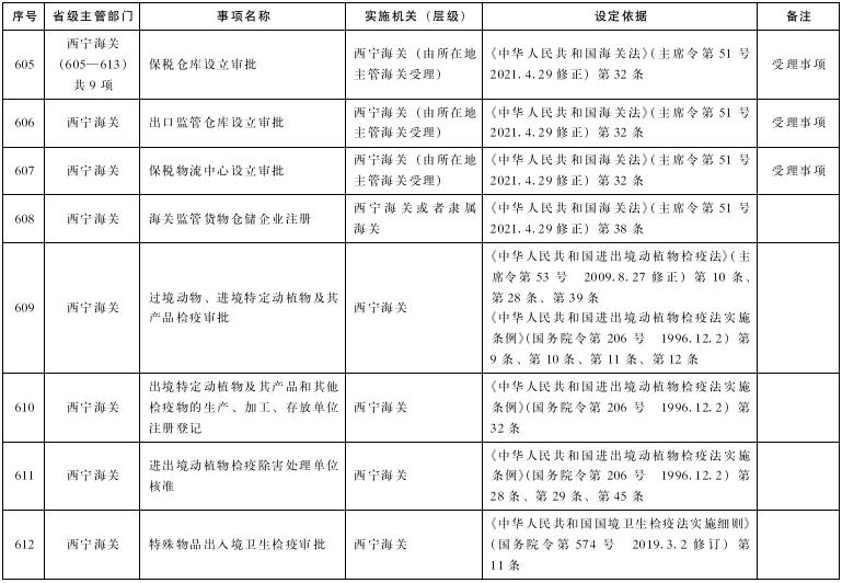
附件:1.青海省行政许可事项通用清单(2022年版,共655项)

      2.青海省省级各部门(单位)行政许可事项清单(2022年版,共516项)

青海省人民政府办公厅        

2022年7月11日        

(此件公开发布)


附件1

青海省行政许可事项通用清单(2022年版,共655项)



附件2

青海省省级各部门(单位)行政许可事项清单(2022年版,共516项)


主办:青海省人民政府

承办:青海省人民政府信息与政务公开办公室(青海省人民政府电子政务办公室)

青ICP备08000030号 中文域名:青海省人民政府.政务 Copyright © 2007-2020 青海省人民政府